空調
八月
16
作者:
2016/8/16 下午 10:20

圖片來源:日立冷專變頻分離式冷氣
日立空調機型試算表

- 空調分路開關AT值的選用,以大於負載電流1.5倍為原則(同馬達分路)。
冷氣單位計算參考表

圖片來源:財團法人台灣產業服務基金會
中央空調系統設計

資料來源: 工業技術研究院-能源與資源研究所,空調系統-能源查核及節約能源案例手冊
中央空調系統主要分為四個部份,分別為冰水主機、冰水側、冷卻水側及空氣側。
水冷式冰水系統

圖片來源:高齊能源
冰水主機
冷媒發生在冰水主機的壓縮、冷凝、降壓及蒸發循環。低壓低溫液態冷媒在蒸發器蒸發為汽態而進入壓縮機,壓縮成高壓高溫汽態冷媒進入冷凝器,冷凝器內冷媒與冷卻水熱交換後變成高壓高溫液體,經束流降壓後冷媒變成低壓低溫液體而流回蒸發器內形成一個循環。

冰水主機結構 圖片來源:冷凍空調乙級一站控制原理 邱品馮老師
冰水側
冰水側藉由冰水泵及區域泵輸送冰水,將冰水主機所提供之冰水分送至各空調區間之空氣調節箱(Air Handling Unit, AHU)或小型送風機(Fan Coil Unit, FCU)使用。
冷卻水側
冷卻水側主要以冷卻水泵提供動力,將吸收空間熱量及壓縮機之產生熱量傳送至冷卻水塔進行散熱。
空氣側
空氣側系統為連結中央空調系統與各項負載的主要橋樑,主要是由空調箱、送風機、外氣及排氣風機、風管、各式風門及配件所組合而成。

圖片來源: https://theengineeringmindset.com/
高壓空調分表裝置單線圖

低壓空調分表裝置單線圖

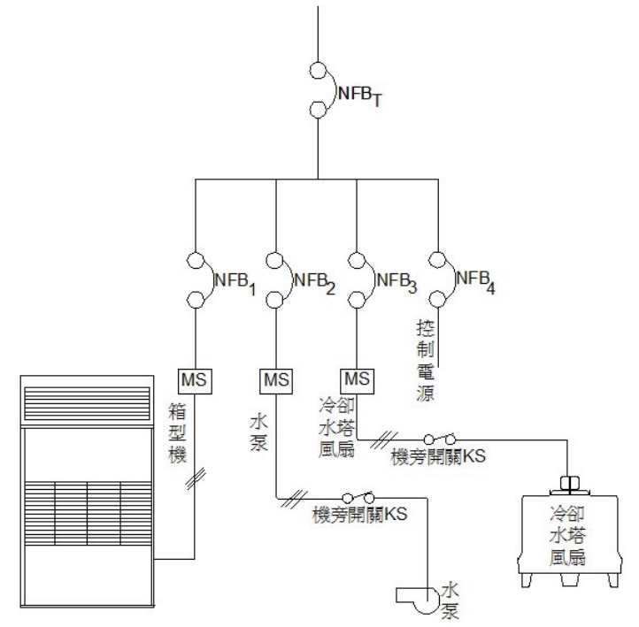
水冷式箱型機電路設計

水冷機組+風機盤管系統

圖片來源:網路
風冷熱泵+FCU+AHU

圖片來源:網路